苏州阿尔法生物实验器材有限公司

18年专注生物实验室仪器设备&耗材综合供应

0512-6295610418934597460 /18020269905

阿尔法构建全服务链体系 尊享高于原厂服务的价值
梅特勒托利Rainin 的Vero电动移液器怎么样?
作者: 编辑: 来源: 发布日期: 2026.04.16
信息摘要:
面对市场上从几千元到数万元的电动移液器产品,如何选择一款真正适合实验室需求的设备?为什么Rainin Vero正在重新定义实验室移液标准?

在实验室日常工作中,移液操作占据了实验人员60%以上的时间。2025年中国移液器市场规模已突破95亿元,电动移液器市场份额提升至38%,高精度、自动化特性正契合精准医疗与高通量实验需求。然而,面对市场上从几千元到数万元的电动移液器产品,如何选择一款真正适合实验室需求的设备?梅特勒托利Rainin 的Vero电动移液器怎么样?

瑞宁移液器00.png


一、电动移液器的“黄金三角”:精度、舒适度与智能化的平衡


一支优秀的电动移液器,必须在三个维度上达到以下水准:


移液准确度与精确度——数据的生命线


人体工学设计——实验室操作人员的健康保障


智能化与可编程能力——效率提升的关键


2025年全球电子移液器市场规模已达9.34亿美元,预计到2032年将增长至15.92亿美元,年复合增长率达8.0%。在这一快速增长的市场中,Rainin Vero以行业领先的误差参数和极致的人体工学设计,正在成为越来越多实验室的首选。


二、Rainin Vero技术深度解析:数据会说话


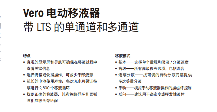
Rainin Vero系列涵盖单通道(7个型号)、8通道(6个型号)和12通道(6个型号),量程从0.5μL覆盖至2000μL。其核心技术优势体现在以下方面:


1. 行业领先的精度参数


以V8-10/V12-10多通道型号为例,10μL容量下系统误差仅±0.90%,随机误差仅0.50%;100μL容量下系统误差±0.90%,随机误差±0.50%。单通道V-10型号在10μL容量下系统误差±0.90%,随机误差仅±0.40%。这些参数意味着每一次移液都能获得高度可重复的结果,尤其适合高通量PCR、ELISA检测等对一致性要求极高的应用场景。


2. LiteTouch™ LTS轻触式吸头系统


传统移液器需要摇晃或手动拧紧才能确保密封,而Rainin LTS LiteTouch系统每次都能实现完美密封,无需任何额外操作。这一技术确保所有通道的样品吸液量高度一致,尤其对多通道型号而言,可大幅降低通道间差异。


3. 超长续航与快速充电


单次充电可完成多达2800次移液循环,足以应对高频实验需求。Vero充电架可同时容纳三支移液器,配合USB-C电源适配器,实现高效轮转使用。


三、人体工学革命:轻30%的极致体验


Rainin Vero相较前代E4系列轻了30%,极轻机身搭配轻巧均衡的手柄设计,支持拇指/食指双操作模式,可灵活适配各类操作习惯。电动退吸头功能大幅降低手部重复性劳损风险,实现久用不累的移液体验。


电动移液器通过电机驱动,能减少约43%的手部疲劳。Rainin Vero在此基础上更进一步——不仅通过电动化降低疲劳,更通过轻量化设计将舒适度提升到全新高度。

瑞宁移液器11.png


四、智能操作系统:从“会用”到“好用”


轻触操纵杆,即可快速完成量程、流速、混合参数设置。图块化菜单设计摒弃了繁琐的滚动操作,模式与设置的切换效率较以往数倍提升。支持轻松创建、保存并切换专属操作程序,重复性移液任务一键搞定。


全新“流速”模式支持自定义设置具体数值,调节范围更宽泛,最低可精准调至2μL/s,实现更高分辨率的流速控制,娇贵细胞、粘稠液体等特殊样品移液均可轻松适配。


五、GLP/GMP合规保障:密码保护与服务记录


受监管实验室可对移液设置、流程和服务警报进行密码保护,服务记录、周期和状态数据完全防篡改,符合GLP/GMP规定。通过锁定SOP标准操作程序,最大限度减少偏差,确保合规性。

瑞宁移液器12.png


六、移液器型号选择与采购建议


应用场景推荐型号量程

微量样品移液(分子生物学)V-10 / V8-10 / V12-100.5-10 μL

常规实验移液V-100 / V8-50 / V12-5010-100 μL / 5-50 μL

细胞培养/微生物实验V-200 / V-30020-300 μL

高通量筛选V8-200 / V12-20020-200 μL

大体积样品处理V-1000 / V-2000100-2000 μL


订购信息:单通道型号


订货编号30983887至30983914

8通道型号31034227至31034232

12通道型号31034233至31034238


移液器15.png

在移液器市场持续向电动化、智能化转型的背景下,Rainin Vero以精度、舒适度、智能化的“黄金三角”重新定义了电动移液器的标准。无论是高通量PCR加样、ELISA检测,还是细胞培养中的娇贵细胞处理,Vero都能提供可靠、一致、高效的移液解决方案。



苏州阿尔法生物实验器材有限公司成立于2008年,位于苏州园区生物纳米园(Biobay)A5幢301室。公司管理团队专注于科学仪器行业十八年,拥有专业的技术团队与完善的售后服务体系,目前已为300余家实验室提供优质产品和服务,涵盖各大高校、检测中心、科研机构、制药企业等13个群体。提供的实验室仪器主要包括振荡培养箱,恒温恒湿培养箱、二氧化碳培养箱、生化培养箱、霉菌培养箱、PCR仪,瑞宁移液器,生物反应器,发酵罐,超低温冰箱,液氮罐,高压灭菌器,超纯水机,天平,离心机,离心浓缩仪、研磨机、葡萄糖乳酸分析仪等。厂商企业授权包括梅特勒-瑞宁Rainin 、知楚&搏旅、海尔 、杭州朗基、上海天能胶成像仪、恒尔离心机,杭州奥盛、EKF葡萄糖乳酸分析仪、小鳄Gator 、耐思NEST、天根、 海星、哈爵雅消毒液等厂家;进口品牌包括:Thermo、METTLER TOLEDO、Eppendorf、PerkinElmer、Beckman、Merk Millipore、Agilent、BMG、Tecan、Sartorius等。

四张拼图

阿尔法推荐资讯

海南封关,生物医药迎来历史性机遇!零关税15%税制如何重塑千亿赛道?

海南封关,生物医药迎来历史性机遇!零关税15%税制如何重塑千亿赛道?

本文深度解读海南全岛封关运作对生物医药产业的重大影响。核心分析:政策红利:详解“零关税”、“加工增值30%免关税”、“双15%”税制如何系统性降低企业成本达8%-10%。产业布局:揭秘东湖高新海口生物城等“省际飞地”如何吸引超170家企业落户,以及先声药业等龙头企业的创新联动模式。市场风口:结合国内细胞培养耗材市场7年翻倍至42.6亿的增速,探讨国产替代与全球竞争新格局。
2025-12-22
苏州阿尔法生物

科研补给站:苏州阿尔法生物,你生物实验室的 “一站式配齐专家”

哈喽大家好,欢迎收听本期「科研补给站」!不管是生物制药公司的采购,还是高校实验室的老师,肯定都遇到过“买仪器挑花眼、等耗材急到慌、售后找不到人”的麻烦吧?今天就给大家推荐一家能解决这些痛点的供应商——苏州阿尔法生物实验器材有限公司,一家在行业里深耕了17年的“老行家”。
2025-10-16
细胞培养小室

做了 5 年 Transwell 细胞迁移实验,从踩坑到稳出数据,这份详细操作和避坑指南请收好

作为每天要帮实验室客户解决各种Transwell问题的耗材供应商,我见过太多同学因为操作细节没把控好,明明细胞状态没问题,最后却得不到能用的数据——要么膜上细胞太少,要么下室细胞污染,甚至连Transwell小室怎么放都能搞错。
2025-09-18

咨询热线

0512-62956104