苏州阿尔法生物实验器材有限公司

18年专注生物实验室仪器设备&耗材综合供应

0512-6295610418934597460 /18020269905

阿尔法构建全服务链体系 尊享高于原厂服务的价值
AEBP1 调控成纤维细胞介导肿瘤 T 细胞功能障碍的机制解析
信息摘要:
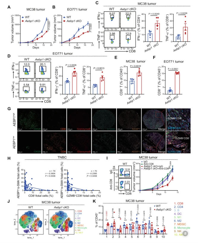
   在癌症研究中,肿瘤细胞的异常增殖是核心关注点,但肿瘤微环境对肿瘤进展的调控作用同样关键。其中,成纤维细胞与  AEBP1 蛋白 (脂肪…

   在癌症研究中,肿瘤细胞的异常增殖是核心关注点,但肿瘤微环境对肿瘤进展的调控作用同样关键。其中, 成纤维细胞 与 AEBP1 蛋白 (脂肪细胞增强结合蛋白 1)的相互作用,可抑制免疫细胞对肿瘤的杀伤能力,尤其是导致 T 细胞功能障碍,这一机制已成为肿瘤免疫领域的研究热点。本文将系统解析这一过程的分子机制与相关研究意义。

肿瘤细胞-T细胞

一、肿瘤微环境中的核心功能细胞

理解 AEBP1 的作用机制,需先明确肿瘤微环境中两类关键细胞的生理功能与病理变化:
1. 成纤维细胞:从组织修复到肿瘤支持的功能转变
成纤维细胞是人体结缔组织中的主要功能细胞,生理状态下可分泌胶原蛋白、纤维连接蛋白等细胞外基质成分,参与皮肤创伤愈合、器官发育及组织稳态维持。当局部出现肿瘤时,部分成纤维细胞会被肿瘤细胞分泌的信号分子激活,分化为 癌相关成纤维细胞(CAF)
CAF 的功能发生显著重构:一方面,其分泌的细胞外基质成分大量积累,在肿瘤组织周围形成致密的纤维结构,物理性阻碍免疫细胞向肿瘤内部渗透;另一方面,CAF 可分泌多种细胞因子与生长因子,直接促进肿瘤细胞的增殖、侵袭及血管生成,成为肿瘤微环境中重要的促癌成分。
2. T 细胞:免疫杀伤功能的病理抑制
T 细胞是适应性免疫系统的核心效应细胞,其表面的 T 细胞受体(TCR)可识别肿瘤细胞表面的抗原肽 - MHC 复合物,激活后通过分泌穿孔素、颗粒酶等杀伤性分子,直接诱导肿瘤细胞凋亡,这也是免疫相关研究中关注的核心效应机制之一。

但在多数实体肿瘤中,T 细胞会逐渐出现功能障碍 ,表现为增殖能力下降、杀伤性分子分泌减少,同时伴随 IL-10、TGF-β 等抑制性细胞因子的高表达,最终丧失对肿瘤细胞的杀伤能力。研究表明,CAF 的异常激活是导致 T 细胞功能障碍的关键因素之一。


肿瘤T细胞

二、AEBP1 对成纤维细胞功能的调控机制
AEBP1 是近年来发现的调控 CAF 活化与功能的关键分子,其在 CAF 中的高表达可通过多条信号通路,增强 CAF 的促癌效应,进而诱导 T 细胞功能障碍,具体机制包括以下三方面:
1. 激活 NF-κB 信号通路,促进 CAF 增殖与基质合成
生理状态下,成纤维细胞处于静息状态,细胞增殖与基质分泌维持在低水平;而 AEBP1 可通过与 NF-κB 信号通路中的 p65 亚基结合,增强其核转位能力,进而激活 NF-κB 信号通路。该通路的激活可直接上调 Cyclin D1、CDK4 等细胞周期相关分子的表达,促进 CAF 的增殖,增加肿瘤微环境中 CAF 的数量;同时,NF-κB 通路还可诱导胶原蛋白 Ⅰ、纤维连接蛋白等细胞外基质成分的基因表达,加速肿瘤周围纤维结构的形成,进一步强化物理屏障作用,阻止 T 细胞向肿瘤实质浸润。
2. 诱导 CAF 分泌抑制性细胞因子,直接抑制 T 细胞功能
AEBP1 可通过调控 CAF 的转录组特征,显著上调 IL-6、TGF-β 等抑制性细胞因子的表达与分泌:
  • IL-6:通过与 T 细胞表面的 IL-6 受体(IL-6R)结合,激活 JAK-STAT3 信号通路,该通路的持续激活可抑制 T 细胞表面 TCR 的信号传导效率,降低 T 细胞对肿瘤抗原的识别能力,同时减少 IFN-γ、TNF-α 等杀伤性细胞因子的分泌;
  • TGF-β:可通过 SMAD2/3 信号通路,直接抑制 T 细胞的增殖活性,下调穿孔素、颗粒酶 B 的表达,同时诱导 T 细胞向调节性 T 细胞(Treg)分化。Treg 可通过分泌 IL-10、CTLA-4 等分子,进一步抑制效应 T 细胞的功能,形成免疫抑制环路。
3. 上调 GLUT1 表达,竞争性消耗肿瘤微环境中的葡萄糖

T 细胞的活化与杀伤功能依赖充足的葡萄糖供应,而 AEBP1 可通过激活 PI3K-AKT 信号通路,上调 CAF 表面葡萄糖转运蛋白 1(GLUT1)的表达水平。GLUT1 是介导葡萄糖跨膜转运的关键蛋白,其高表达可增强 CAF 对肿瘤微环境中葡萄糖的摄取能力,导致局部葡萄糖浓度降低。T 细胞因葡萄糖供应不足,无法维持正常的能量代谢与活化所需的生物合成过程,最终出现增殖停滞与功能衰竭。

肿瘤T细胞3

三、AEBP1 相关机制研究的意义

AEBP1 介导的成纤维细胞 - T 细胞调控轴,揭示了肿瘤微环境中细胞间相互作用的新机制,为肿瘤免疫领域的研究提供了新的关注靶点。当前,围绕这一机制的研究仍在持续深入,未来需进一步探索的方向包括:
1. 信号通路的交叉调控机制
目前已知 AEBP1 可激活 NF-κB、PI3K-AKT 等信号通路,但这些通路在 CAF 活化过程中的交叉作用尚不明确。例如,NF-κB 通路是否会通过调控 PI3K-AKT 通路影响 GLUT1 的表达,或不同通路在不同肿瘤类型中的作用优先级差异,仍需通过单细胞测序、蛋白质相互作用分析等技术进一步验证。
2. 正常组织中 AEBP1 的生理功能
现有研究多聚焦于 AEBP1 在肿瘤微环境中的作用,但其在正常组织(如肝脏、脂肪组织)中的低水平表达可能参与生理过程的调控。明确 AEBP1 在正常组织中的功能,可帮助区分其在肿瘤与正常状态下的作用差异,为后续机制研究提供更全面的背景。
3. 不同肿瘤类型中 AEBP1 的表达差异
   目前关于 AEBP1 的研究主要集中在乳腺癌、结直肠癌等实体瘤,而在胰腺癌、肺癌等其他肿瘤类型中的表达情况与作用机制尚未系统分析。后续研究需扩大肿瘤类型覆盖范围,明确 AEBP1 在不同肿瘤微环境中的表达规律,为理解其在肿瘤进展中的普适性与特异性提供依据。
    AEBP1 调控成纤维细胞介导肿瘤 T 细胞功能障碍的机制,为肿瘤微环境与免疫应答的相互作用研究提供了新的视角。随着研究技术的发展与对机制细节的深入挖掘,这一领域的发现将进一步丰富对肿瘤免疫逃逸机制的认知,为肿瘤生物学研究提供重要支撑。



苏州阿尔法生物实验器材有限公司成立于2008年,位于苏州园区生物纳米园(Biobay)A5幢301室。公司管理团队专注于科学仪器行业十八年,拥有专业的技术团队与完善的售后服务体系,目前已为300余家实验室提供优质产品和服务,涵盖各大高校、检测中心、科研机构、制药企业等13个群体。提供的实验室仪器主要包括振荡培养箱,恒温恒湿培养箱、二氧化碳培养箱、生化培养箱、霉菌培养箱、PCR仪,瑞宁移液器,生物反应器,发酵罐,超低温冰箱,液氮罐,高压灭菌器,超纯水机,天平,离心机,离心浓缩仪、研磨机、葡萄糖乳酸分析仪等。厂商企业授权包括梅特勒-瑞宁Rainin 、知楚&搏旅、海尔 、杭州朗基、上海天能胶成像仪、恒尔离心机,杭州奥盛、EKF葡萄糖乳酸分析仪、小鳄Gator 、耐思NEST、天根、 海星、哈爵雅消毒液等厂家;进口品牌包括:Thermo、METTLER TOLEDO、Eppendorf、PerkinElmer、Beckman、Merk Millipore、Agilent、BMG、Tecan、Sartorius等。

四张拼图

阿尔法推荐资讯

海南封关,生物医药迎来历史性机遇!零关税15%税制如何重塑千亿赛道?

海南封关,生物医药迎来历史性机遇!零关税15%税制如何重塑千亿赛道?

本文深度解读海南全岛封关运作对生物医药产业的重大影响。核心分析:政策红利:详解“零关税”、“加工增值30%免关税”、“双15%”税制如何系统性降低企业成本达8%-10%。产业布局:揭秘东湖高新海口生物城等“省际飞地”如何吸引超170家企业落户,以及先声药业等龙头企业的创新联动模式。市场风口:结合国内细胞培养耗材市场7年翻倍至42.6亿的增速,探讨国产替代与全球竞争新格局。
2025-12-22
苏州阿尔法生物

科研补给站:苏州阿尔法生物,你生物实验室的 “一站式配齐专家”

哈喽大家好,欢迎收听本期「科研补给站」!不管是生物制药公司的采购,还是高校实验室的老师,肯定都遇到过“买仪器挑花眼、等耗材急到慌、售后找不到人”的麻烦吧?今天就给大家推荐一家能解决这些痛点的供应商——苏州阿尔法生物实验器材有限公司,一家在行业里深耕了17年的“老行家”。
2025-10-16
细胞培养小室

做了 5 年 Transwell 细胞迁移实验,从踩坑到稳出数据,这份详细操作和避坑指南请收好

作为每天要帮实验室客户解决各种Transwell问题的耗材供应商,我见过太多同学因为操作细节没把控好,明明细胞状态没问题,最后却得不到能用的数据——要么膜上细胞太少,要么下室细胞污染,甚至连Transwell小室怎么放都能搞错。
2025-09-18

咨询热线

0512-62956104